GLD SPECTRUM GENERAL TRADING LLC   +971 43218967/505677061 GLD SPECTRUM GENERAL TRADING LLC   sales@gldspectrum.com
Vision & Mission

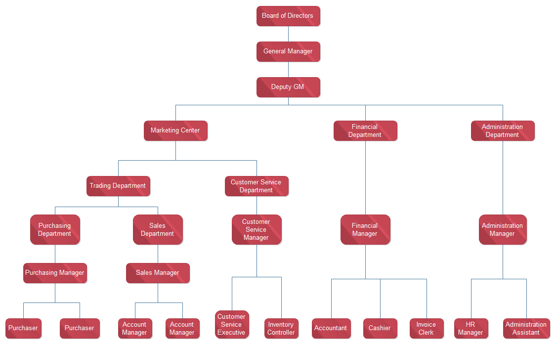
Our Team

Our team

Location

GLD SPECTRUM GENERAL TRADING LLC
P.O. Box 378894 , O- 402 Hamsah Building , Karama ,Dubai,UAE

Contact us

Tel.: +971 43218967
Mobile:+971-505677061
E-mail: sales@gldspectrum.com